导航
首页
政务公开
政务服务
互动交流
走进潼南
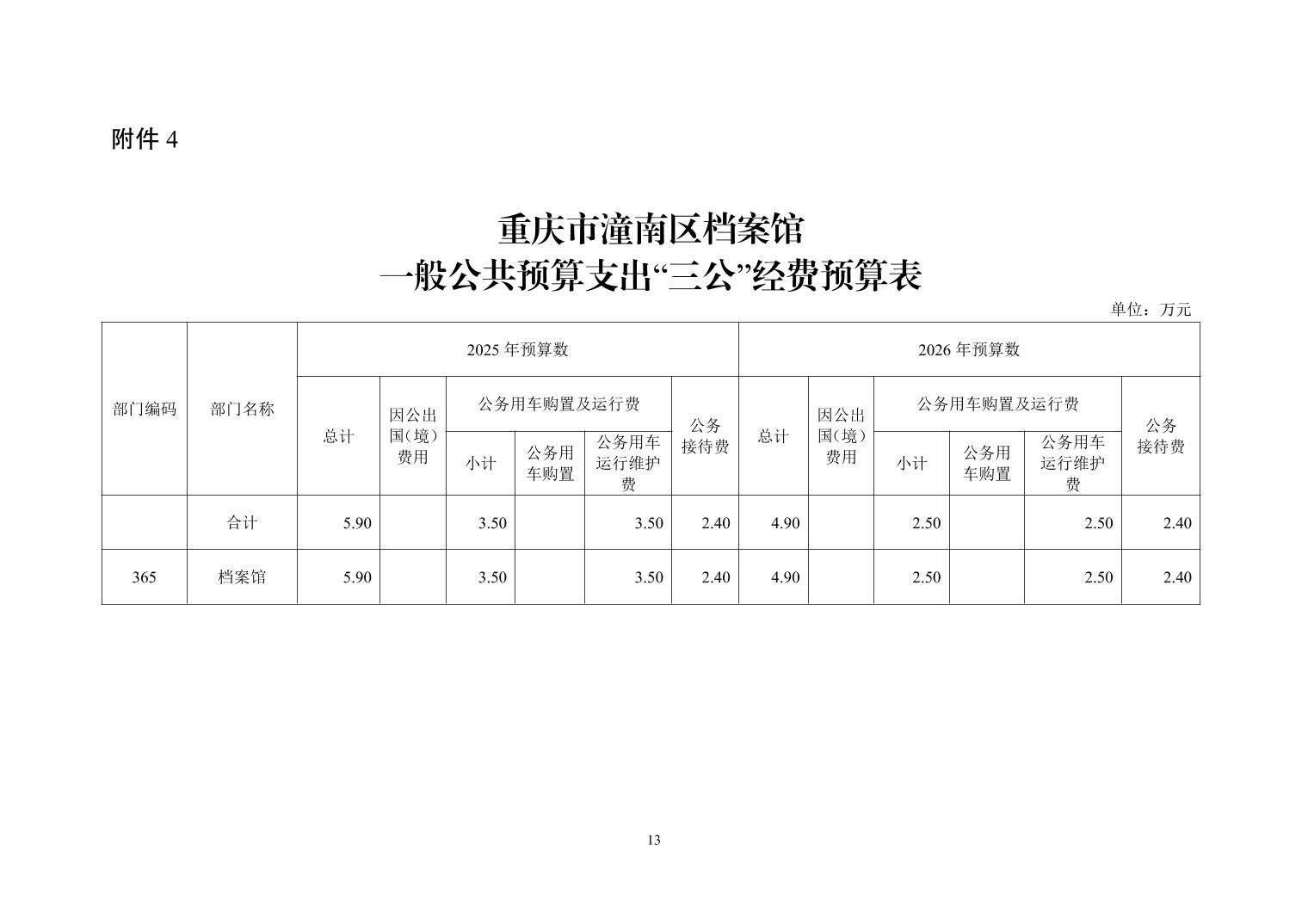
重庆市潼南区档案馆2026年部门预算公开
日期:
2026-01-29
【
字体:
大
中
小
】