重庆市潼南区人民政府行政规范性文件
重庆市潼南区人民政府办公室
关于印发重庆市潼南区旅游突发事件
应急预案的通知
潼南府办发〔2017〕24号
各镇人民政府、街道办事处,区级各部门,有关单位:
经区政府研究同意,现将《重庆市潼南区旅游突发事件应急预案》印发给你们,请遵照执行。
(此件公开发布)
重庆市潼南区旅游突发事件应急预案
目 录
1 总则
1.1 编制目的
1.2编制依据
1.3 适用范围
1.4工作原则
1.5事件分级
2 组织指挥体系
2.1 区级组织指挥机构
2.2 镇街组织指挥机构
2.3现场指挥机构
3 预警预防
3.1 风险管理与预防
3.2预警
3.3信息报告
4 应急响应
4.1响应分级
4.2先期处置
4.3响应措施
4.4安全防护
4.5 信息发布和舆论引导
4.6响应终止
5 后期处置
5.1善后处置
5.2事件调查
5.3 总结评估
6 应急保障
6.1队伍保障
6.2协作保障
6.3 紧急安置场所保障
6.4通信保障
6.5交通运输保障
6.6资金保障
7 宣传培训和演练
8 附则
8.1术语解释
8.2预案管理
8.3预案实施
1 总则
1.1编制目的
迅速、有效地处置旅游突发事件,提高各类旅游突发事件应急处置能力,保护旅游者的生命财产安全,维护旅游公共秩序,保障全区旅游业健康发展。
1.2编制依据
依据《中华人民共和国旅游法》《中华人民共和国安全生产法》《中华人民共和国突发事件应对法》《旅行社条例》《生产安全事故报告和调查处理条例》《国家旅游局旅游安全管理办法》《国家旅游局旅游突发公共事件应急预案》《重庆市旅游条例》《重庆市安全生产条例》《重庆市突发事件应对条例》《重庆市突发事件总体应急预案》《重庆市突发事件预警信息发布管理办法》《重庆市潼南区突发事件总体应急预案》及有关法律法规等,制定本预案。
1.3适用范围
本预案适用于重庆市潼南区行政区域内发生的旅游突发事件,以及由我区旅游经营者组团赴其他省(区、市)、港澳台地区、国外旅游发生的旅游突发事件的应对和处置工作。
1.4工作原则
统一领导、科学指挥,快速应对、妥善处置,分级负责、密切协同,以人为本、全力救援。
1.5事件分级
按照旅游突发事件的性质、危害程度、可控性、造成或可能造成的影响,根据《国家旅游局旅游安全管理办法》(国家旅游局令第41号)规定,全区旅游突发事件分为特别重大、重大、较大和一般四级。
1.5.1特别重大旅游突发事件
有下列情形之一的,为特别重大旅游突发事件:
(1)造成或者可能造成死亡(含失踪)30人以上或者重伤100人以上;
(2)旅游者500人以上滞留超过24小时,对当地生产生活秩序造成严重影响;
(3)其他在境内外产生特别重大影响,并对旅游者人身、财产安全造成特别重大威胁的事件。
1.5.2重大旅游突发事件
有下列情形之一的,为重大旅游突发事件:
(1)造成或者可能造成死亡(含失踪)10人以上、30人以下或者重伤50人以上、100人以下;
(2)旅游者200人以上、500人以下滞留超过24小时,对当地生产生活秩序造成较严重影响;
(3)其他在境内外产生重大影响,并对旅游者人身、财产安全造成重大威胁的事件。
1.5.3较大旅游突发事件
有下列情形之一的, 为较大旅游突发事件:
(1)造成或者可能造成死亡(含失踪)3人以上、10人以下或者重伤10人以上、50人以下;
(2)旅游者50人以上、200人以下滞留超过24小时,并对当地生产生活秩序造成较大影响;
(3)其他在境内外产生较大影响,并对旅游者人身、财产安全造成较大威胁的事件。
1.5.4一般旅游突发事件
有下列情形之一的,为一般旅游突发事件:
(1)造成或者可能造成死亡(含失踪)3人以下或者重伤10人以下:
(2)旅游者50人以下滞留超过24小时,并对当地生产生活秩序造成一定影响;
(3)其他在境内外产生一定影响,并对旅游者人身、财产安全造成一定威胁的事件。
上述有关数量表述中,“以上”含本数,“以下”不含本数。
2 组织指挥体系
2.1区级组织指挥机构
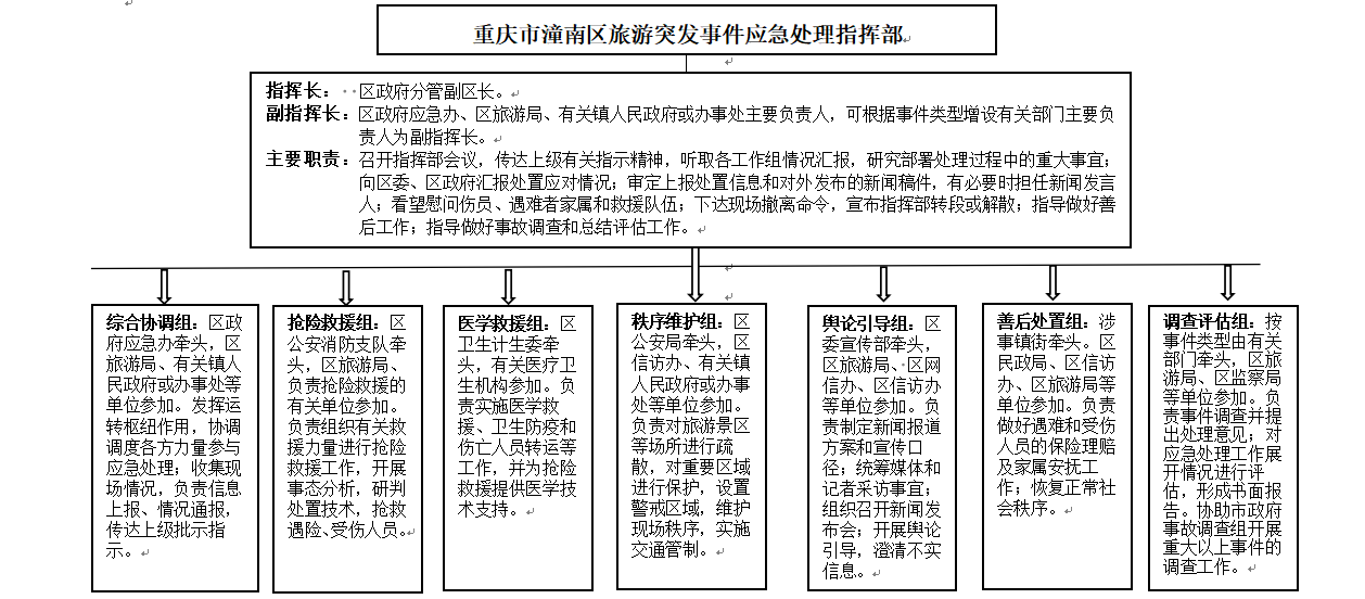
在重庆市潼南区人民政府突发事件应急委员会(以下简称区应急委)统一领导下,在重庆市潼南区人民政府应急管理办公室统筹协调下,开展旅游突发事件应对及处置工作。根据工作需要,成立重庆市潼南区旅游突发事件应急处置指挥部(以下简称区指挥部),实行指挥长负责制,由区政府分管副区长任指挥长,统一领导、组织、指挥应对工作。区指挥部下设综合协调、抢险救援、医学救援、秩序维护、舆论引导、应急保障、善后工作、事故调查等工作组(职责见附件)。
2.2镇街组织指挥机构
发生旅游突发事件,由事发地区镇人民政府或街道办事处(设有区级管理机构的旅游企业由区级管理机构)成立相应组织指挥机构应对,区政府有关部门、有关单位加强工作指导和技术支持。
2.3现场指挥机构
发生一般及以上的旅游突发事件应立即上报区人民政府,由区人民政府成立现场应急处置指挥部,制订现场应急处置方案。发生重大、特别重大旅游突发事件,由区人民政府上报市政府,市指挥部为现场应急处置指挥部。参与现场应急处置的单位和人员,应当服从现场应急处置指挥部的统一指挥。
3预警预防
3.1风险管理与预防
区旅游局牵头开展旅游安全风险动态识别、登记、评估和防控工作,各镇街统筹辖区旅游企业风险管理工作,指导、督促有关责任主体履行旅游风险管理责任。区旅游局对旅游经营者加强指导,妥善处理旅游纠纷,减少旅游突发事件发生可能。旅游经营者承担旅游安全的主体责任,定期检查本单位安全措施的落实情况,动态排查更新旅游安全风险,及时制定防控措施并进行整改,建立安全管理制度和责任体系,配备必要的安全和救援人员、设施设备,关注安全风险预警和提示,对可能发生的旅游突发事件采取安全防范措施,并按照规定及时向所在地旅游部门和行业主管部门报告。旅游从业人员严格遵守本单位的安全管理制度,接受安全生产教育和培训,增强旅游突发事件防范能力。
3.2预警
3.2.1预警分级
旅游突发事件预警,按照突发事件发生的紧急程度、发展态势和可能造成的危害程度,分为Ⅰ级、Ⅱ级、Ⅲ级、Ⅳ级,分别用红色、橙色、黄色、蓝色标示,Ⅰ级为最高级,对应特别重大突然事件。
3.2.2预警信息发布
预警信息主要包括事件类别、预警级别、可能影响范围、警示事项、应当采取的措施和发布机关等内容,通过突发事件信息发布平台或电视、广播、报纸、互联网、手机短信、当面告知等渠道向社会公众发布。
蓝色和黄色预警信息由区人民政府或授权区旅游局发布;橙色和红色预警信息由市政府或授权市旅游局发布。区旅游局负责根据国家、市政府有关部门、有关区县和旅游经营者等提供的旅游监测信息,以及涉及旅游安全的实际情况进行研判,预估可能的影响范围和危害程度,向区人民政府提出预警级别建议。
3.2.3预警行动
预警信息发布后,有关单位可视情采取以下预警行动:
(1)及时研判。收集旅游风险提示信息,跟踪事件动态,预判事件可能的发生方式、规模、影响等,制定相应的应对措施。
(2)提醒告诫。向有关旅游经营者和人员发布风险提示,通知旅游者停止前往风险区域,通知旅游经营者停止组团或者带团前往风险区域。
(3)应急准备。暂停或者关闭易受风险危害旅游项目、场所或景区;提前疏散、转移可能受到影响的人员并妥善安置;责令应急救援队伍、负有特定职责的人员进入待命状态,做好开展应急处置工作的准备;调集应急所需物资和设备,做好应急准备。
(4)舆论引导。及时准确发布事态最新情况,公布咨询电话,组织专家解读,加强舆情监测,做好舆论引导。
3.2.4预警调整
有权发布预警信息的单位应当根据事态的发展情况和采取措施的效果,按照有关规定适时调整预警级别。确定不可能发生旅游突发事件或危险已经解除时,有权发布预警信息的单位应当及时宣布解除预警,并停止采取有关措施。
3.3信息报告
3.3.1报告途径
在我区行政区域内发生旅游突发事件,涉事旅游经营者、旅行社负责人应当立即向区旅游局报告事态情况和先期处置情况。区旅游局接报后,要立即向区人民政府和市旅游局报告。发生特别重大、重大旅游突发事件,或涉港澳台、涉外可能造成国际影响的旅游突发事件,区政府应急办、区旅游局等有关单位要尽快掌握情况立即按程序上报,力争20分钟内电话报告区政府、50分钟内书面报告区政府。
在我区行政区域之外发生涉及我市的旅游突发事件,旅游团队的领队应当立即向当地警方和政府报告,并向组团的旅行社负责人报告。在国外发生的旅游突发事件,还应立即向我国驻当地使领馆或办事处报告。旅行社负责人在接到领队报告后,应立即向区旅游局报告,区旅游局应按程序迅速上报。
3.3.2报告内容
信息报告应包括以下内容:
(1)事件涉及的旅游经营者、其他有关单位的名称;
(2)事件发生的时间、地点、信息来源;
(3)事件发生简要经过、伤亡人数、影响范围:
(4)涉及旅客的个人基本情况以及旅游保险情况;
(5)采取的应急措施及处置情况;
(6)需要支持协助的事项;
(7)报告人姓名、单位及联系电话。
3.3.3信息续报
对首报要素不齐全或事故衍生出新情况、处置工作有新进展的,要及时续报,每天不少于1次。应急处置工作结束后要及时终报,包括处置措施、过程、结果,潜在或间接危害及损失、社会影响、处理后的遗留问题等。
3.3.4信息通报
区旅游局建立旅游突发事件信息通报制度。旅游突发事件发生后,区旅游局应当及时将有关信息通报有关行业主管部门。涉港澳台、涉外以及可能造成国际影响的,要及时向有关外事侨务部门或港澳台事务部门通报。
4 应急响应
4.1响应分级
根据旅游突发事件严重程度和发展态势,应急响应分为Ⅰ级、Ⅱ级、Ⅲ级和Ⅳ级4个等级。发生特别重大、重大旅游突发事件,分别启动Ⅰ级、Ⅱ级应急响应,由市政府牵头应对。发生较大、一般旅游突发事件,分别启动Ⅲ级、Ⅳ级应急响应,由区人民政府负责应对工作。
应急响应启动后,应当根据旅游突发事件造成的损失情况和发展态势适时调整响应级别,避免响应不足或响应过度。当旅游突发事件发生在重要地段和重大节假日、重大活动、重要会议期间,以及涉港澳台、涉外或其他敏感事件,可适当提高应急响应等级。事态发展到需向国务院、驻渝部队请求支援时,由市政府应急办协调。
4.2先期处置
涉事旅游经营者和景区主管部门应当立即开展先期处置,组织开展自救、互救,第一时间通告周边区域可能受到危害的人员,并采取有效措施全力控制事态发展,最大限度避免人员伤亡。及时上报区人民政府和有关单位,迅速明确指挥机构,组织力量开展应急处置工作,保护人员生命安全。
4.3响应措施
4.3.1在我区行政区域内发生的旅游突发事件
(1)因突发事件引起的旅游者人身伤亡事件。及时掌握并上报事件规模、事件危险源、涉及的旅游经营者、人员数量、状况、姓名、性别、国籍、家属(单位)联系方式以及人员伤亡、财产损失等情况;迅速组织力量控制局面,制止事态发展,并开展安置安抚、医疗急救、转移保护等工作;及时疏散事发地区及周边地区受威胁人员,提供必要的安置场所和生活保障;通知伤亡人员家属,并与有关省(区、市)通报情况。如涉及港澳台或外籍人员,按照有关专项应急预案处置;协助安排伤亡人员家属探视和处理善后事宜;必要时,协调驻潼部队等救援力量参与应急处置工作。
(2)旅游者遭遇食物中毒或传染病疫情。旅游团队在我区旅游行程中发生食物中毒或疑似传染病疫情时,旅游经营者及其从业人员要安排病患及时就医。同时,立即向区旅游局和食品药品监管或卫生防疫部门报告,并提供团队的详细情况,服从当地有关部门安排。食品药品监管或卫生防疫部门根据情况启动有关应急预案进行处置。旅游经营者和旅游者要积极配合食品药品监管或卫生防疫部门,做好事件调查、消毒防疫、相关解释和安抚等工作。如果卫生防疫部门作出就地隔离观察决定,旅游经营者和区旅游局要积极协调相关旅游团队人员的食宿等后勤保障工作。
(3)旅游者滞留事件。在我区发生旅游者滞留事件时,区旅游局接到旅游经营者及其从业人员报告后,应立即采取有效措施并上报区应急委,在区应急委指挥下合理调配运输力量和生活物资,做好化解疏散工作。交通、铁路、水运、公安等部门应积极配合,及时疏导滞留旅客,维护车站、码头、机场等场所正常秩序。
(4)旅游景区(点)客流量超过最大承载量事件。区旅游局依法对景区(点)安全开放条件进行监督检查,配合景区(点)主管部门核定景区(点)最大承载量。当旅游景区(点)客流量超过或可能超过最大承载量时,旅游景区(点)经营管理机构要立即实行限制进入、人员分流等有效措施,严防发生踩踏、挤伤等事故,并在第一时间报告区人民政府和景区(点)主管部门。区应急委按照《重庆市公共密集场所事故灾难应急预案》进行处置,迅速调集力量维护景区(点)秩序,尽快调派交通工具疏导、分流游客。
4.3.2在我区行政区域之外发生的涉及我区的旅游突发事件
按照分级处置原则成立应急指挥机构,及时掌握事件基本情况,组织协调有关力量开展安置安抚、医疗救助等工作。事发地在港澳台或国外的,按照有关专项应急预案处置。
4.4安全防护
对旅游突发事件应急处置人员采取安全防护措施,明确安全事项和进入现场、撤离现场的程序、方式,保护应急处置人员的人身安全,防止出现人员伤亡。
4.5信息发布和舆论引导
通过区政府等相关部门拟定发布新闻通稿、举行新闻发布会等多种形式,利用电视、广播、报纸、三微一端等多种途径,主动、及时、准确、客观向社会发布旅游突发事件有关信息,回应社会关切,澄清不实信息,正确引导社会舆论。信息发布内容包括事件基本情况、损害程度、影响范围、应对措施、需要旅游者配合采取的措施、防范常识和事件调查处理进展情况等。
4.6响应终止
引发旅游突发事件的因素已经排除,势态得到妥善控制,现场指挥部应当停止采取应急处置措施,并宣布应急响应结束,有关人员、装备等及时撤离。
5 后期处置
5.1善后处置
事发镇街、区旅游局及相关部门及时开展善后工作,恢复正常旅游秩序。有关保险机构及时进行现场查勘和理赔工作。
5.2事件调查
按照事件类型、等级以及有关规定成立调查组,查明事件原因、经过、人员伤亡、财产损失等情况,确定事故责任,提出处理建议和防范整改措施,形成调查报告。
5.3总结评估
应急处置完毕后,区旅游局及时组织有关部门对应急处置工作进行全面总结评估,总结经验教训,分析查找问题,提出改进措施,形成应急处置总结评估报告。一般、较大旅游突发事件向区人民政府提交报告;重大、特别重大旅游突发事件向市政府提交报告。
6 应急保障
6.1队伍保障
各镇人民政府、街道办事处,区政府有关部门和有关单位要加强旅游突发事件应急救援队伍建设,加强日常演练和训练,积极组织或参加旅游突发事件的应急处置和调查处理等工作,提高响应能力。区旅游局牵头组建旅游突发事件专家组,为处置旅游突发事件提供建议和技术支持。
6.2协作保障
区旅游局完善旅游突发事件处置合作机制,健全与安监、公安、交通、卫计委、质监等有关部门、其他省(区、市)旅游主管部门的工作联系、沟通、协调机制,为我区旅游经营者组团在其他省(区、市)发生旅游突发事件的处置提供协助。
6.3 紧急安置场所保障
区应急办将紧急安置场所纳入旅游预警和应急救援体系,建立旅游住宿能力信息库,确保旅游突发事件发生后旅游者的临时安置。
6.4通信保障
通信管理部门负责保障现场应急处置指挥部与各成员单位的通信联系,组织现场信息通信保障,确保现场应急处置指挥部与上级应急指挥部之间视频、音频和数据信息能够实时传输。
6.5交通运输保障
区旅游局会同交通等部门制订旅游突发事件应急运输方案,合理配置应急运输力量,确保旅游者紧急疏导、分流运力。交通、铁路、海事等部门加强应急交通管理,保障应急救援和物资运输交通工具优先通行。
6.6资金保障
区财政局对旅游突发事件应急处置提供必要的资金保障。
7 宣传培训和演练
各镇人民政府、街道办事处,区政府有关部门和有关单位要组织本地区、本部门、本系统有关人员开展旅游突发事件应急预案培训,熟悉应急处置程序和要求,做好各项应急准备工作。旅游经营者应当对从业人员进行安全生产教育和培训,并建立培训档案,保证从业人员掌握必要的安全生产知识、规章制度、操作规程、岗位技能和应急处置措施,知悉自身在安全生产方面的权利和义务。未经安全生产教育和培训合格的旅游从业人员,不得上岗从业。区旅游局定期组织开展应急演练。每次应急演练结束后,各参演单位应及时总结评估,提出改进意见和建议,以便修订完善应急预案。
8 附则
8.1术语解释
旅游突发事件:突然发生,造成或者可能造成旅游者人身伤亡、财产损失,需要采取应急处置措施予以应对的自然灾害、事故灾难、公共卫生事件和社会安全事件。
旅游经营者:旅行社及地方性法规规定旅游主管部门负有行业监管职责的景区和饭店等单位。
8.2预案管理
区旅游局组织有关部门、有关单位定期开展预案评估工作,适时对本预案进行修订,本预案有效期原则上不超过5年。
8.3预案实施
本预案自印发之日起施行。《潼南县旅游突发事件应急预案》同时废止。
附件:各工作组职责
附件
各工作组职责

