导航
首页
政务公开
政务服务
互动交流
走进潼南
您的位置:
首页
>
街镇
>
新胜镇人民政府
>
政务公开
>
法定主动公开内容
>
财政预决算
>
预算
[索引号]
11500223739817895L/2026-00025
[ 发文字号 ]
[ 主题分类 ]
财政
[ 发布机构 ]
潼南区新胜镇
[ 成文日期 ]
2026-02-13
[ 体裁分类 ]
财政预算、决算
[ 发布日期 ]
2026-02-13
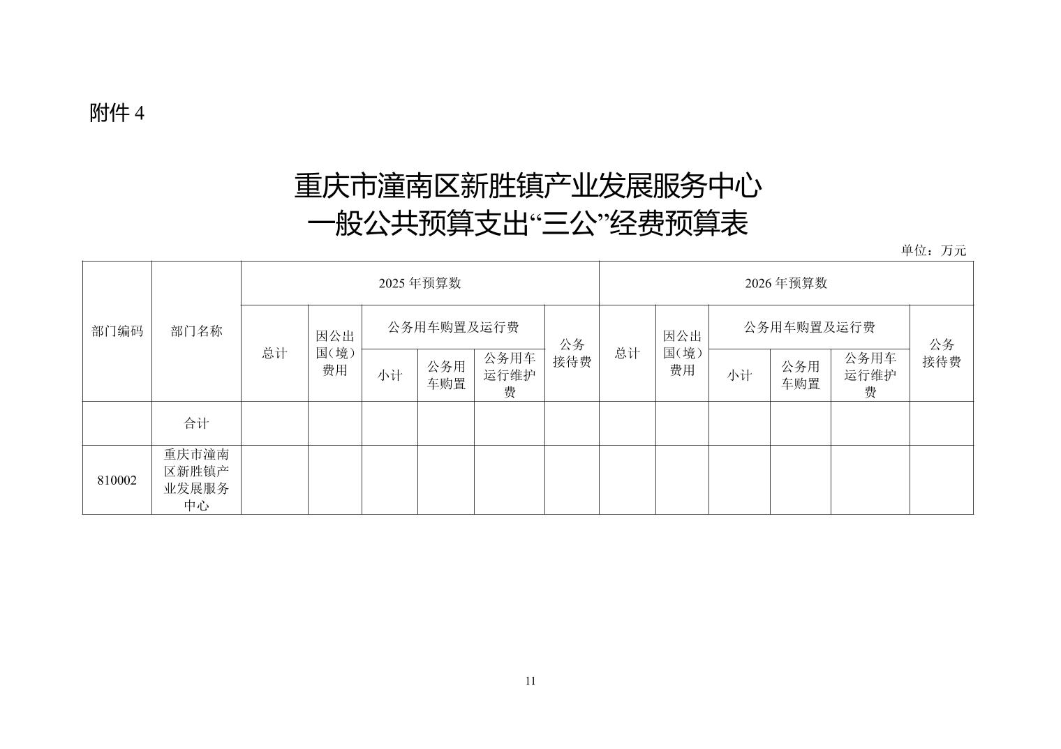
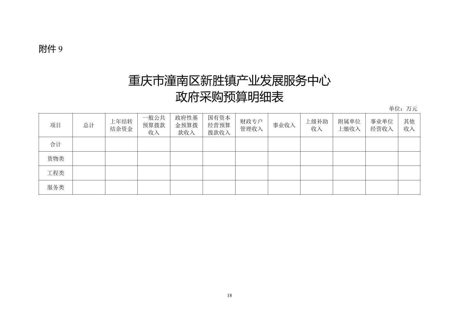
重庆市潼南区新胜镇产业发展服务中心2026年部门预算公开
【
字体:
大
中
小
】