[ 索引号 ]
115002230093321919/2026-00012
[ 发文字号 ]
[ 发布机构 ]
潼南区田家镇
[ 主题分类 ]
财政、金融、审计;财政
[成文日期 ]
2026-02-13
[ 发布日期 ]
2026-02-13
[ 体裁分类 ]
财政;财政预算、决算
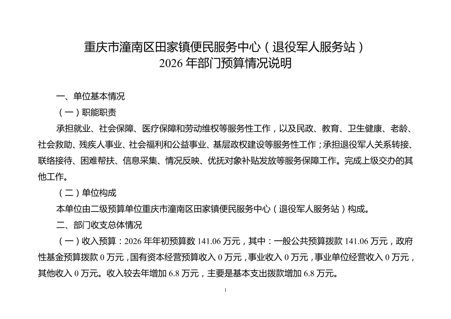
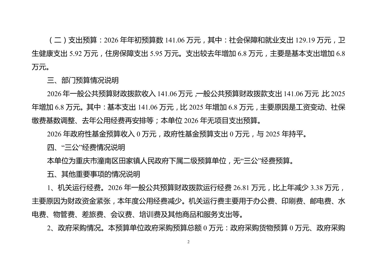
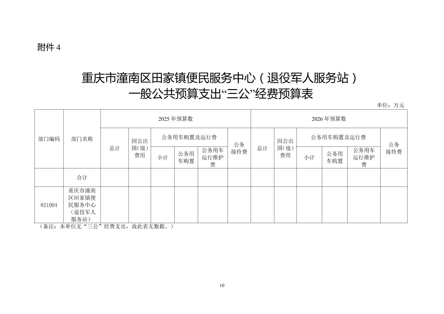
重庆市潼南区田家镇便民服务中心(退役军人服务站)2026年部门预算情况说明

















扫一扫在手机打开当前页



