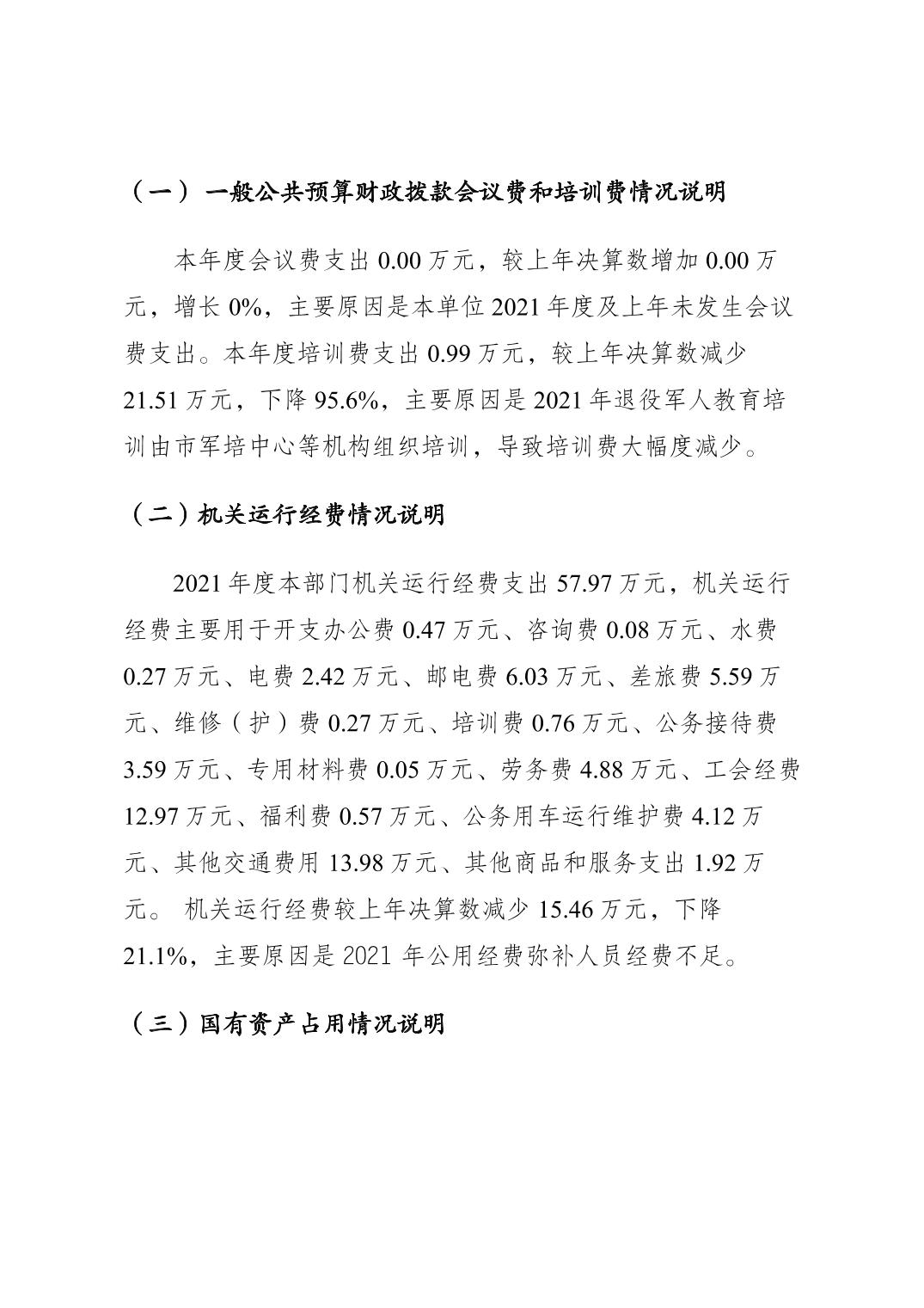
当前浏览器版本过低,建议升级到Internet Explorer 9及以上版本或者安装Chrome内核浏览器获得最佳浏览体验。查看详情
更换或升级浏览器以获得最佳体验。
当前浏览器版本过低,可能会有安全风险且无法正常显示。建议您升级或使用其他浏览器。
若您当前使用的浏览器为QQ浏览器或者360浏览器仍出现该提示,请切换至极速模式。
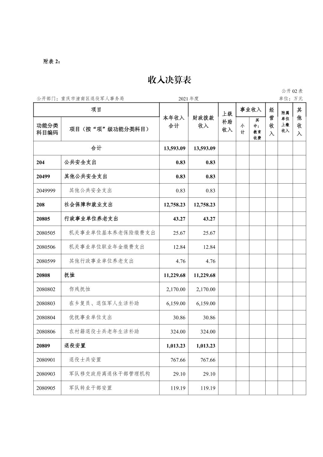
您当前的位置: 首页 > 部门 > 区退役军人事务局 > 政务公开 > 法定主动公开内容 > 预算/决算 > 决算
重庆市潼南区退役军人事务局2021年度部门决算公开
国务院部门网站
地方政府网站
市政府部门网站
区(县)政府网站
其他网站