导航
首页
政务公开
政务服务
互动交流
走进潼南
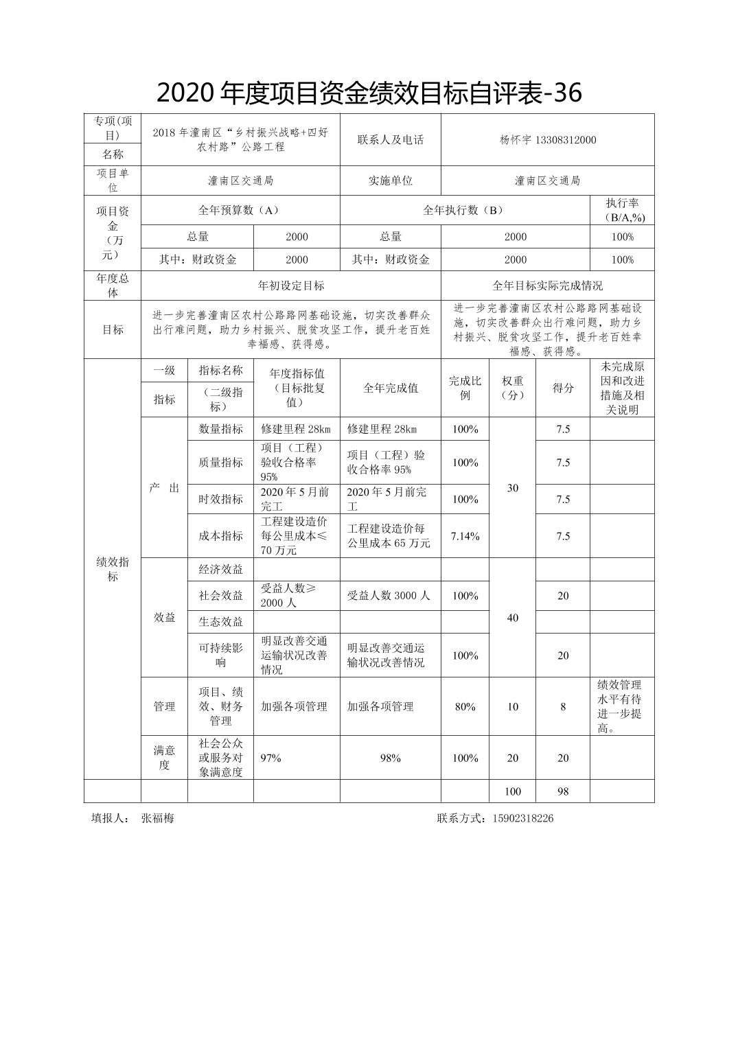
重庆市潼南区交通局2020年部门决算公开
日期:
2021-08-26
【
字体:
大
中
小
】