导航
首页
政务公开
政务服务
互动交流
走进潼南
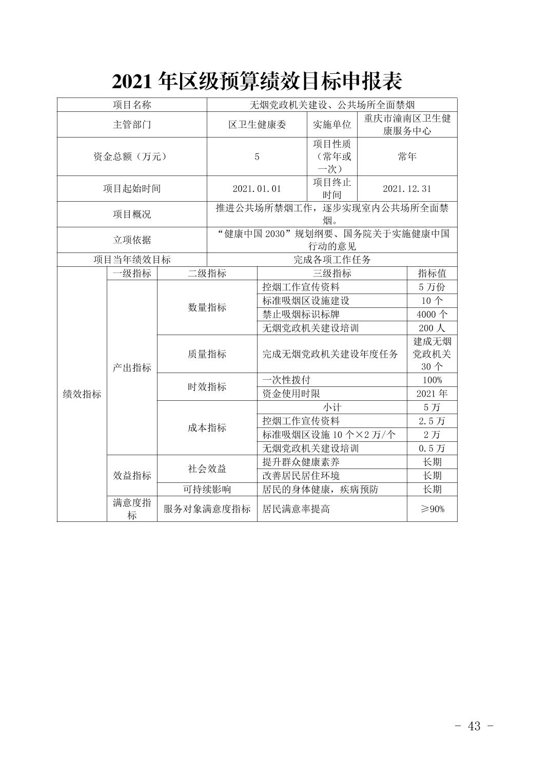
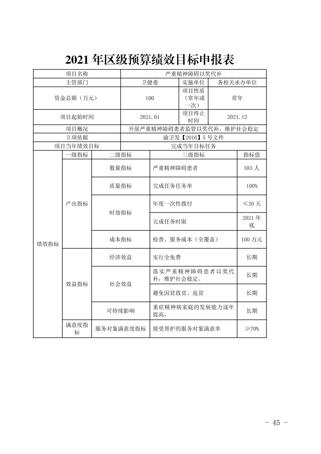
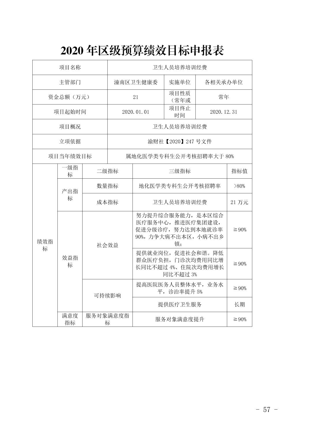
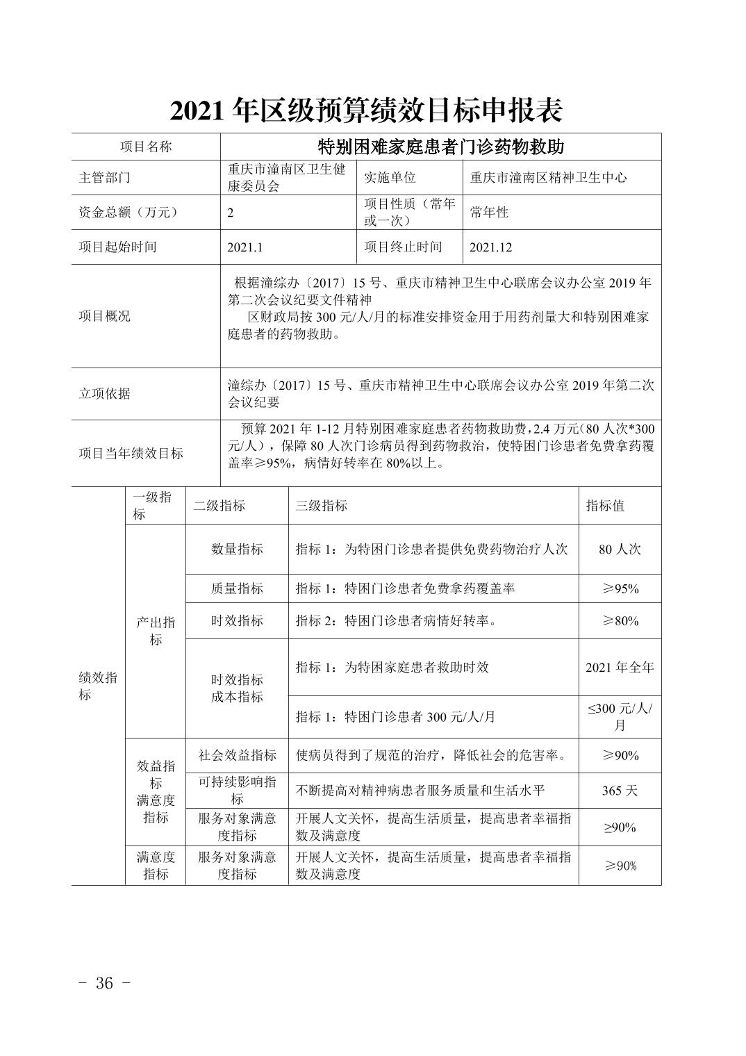
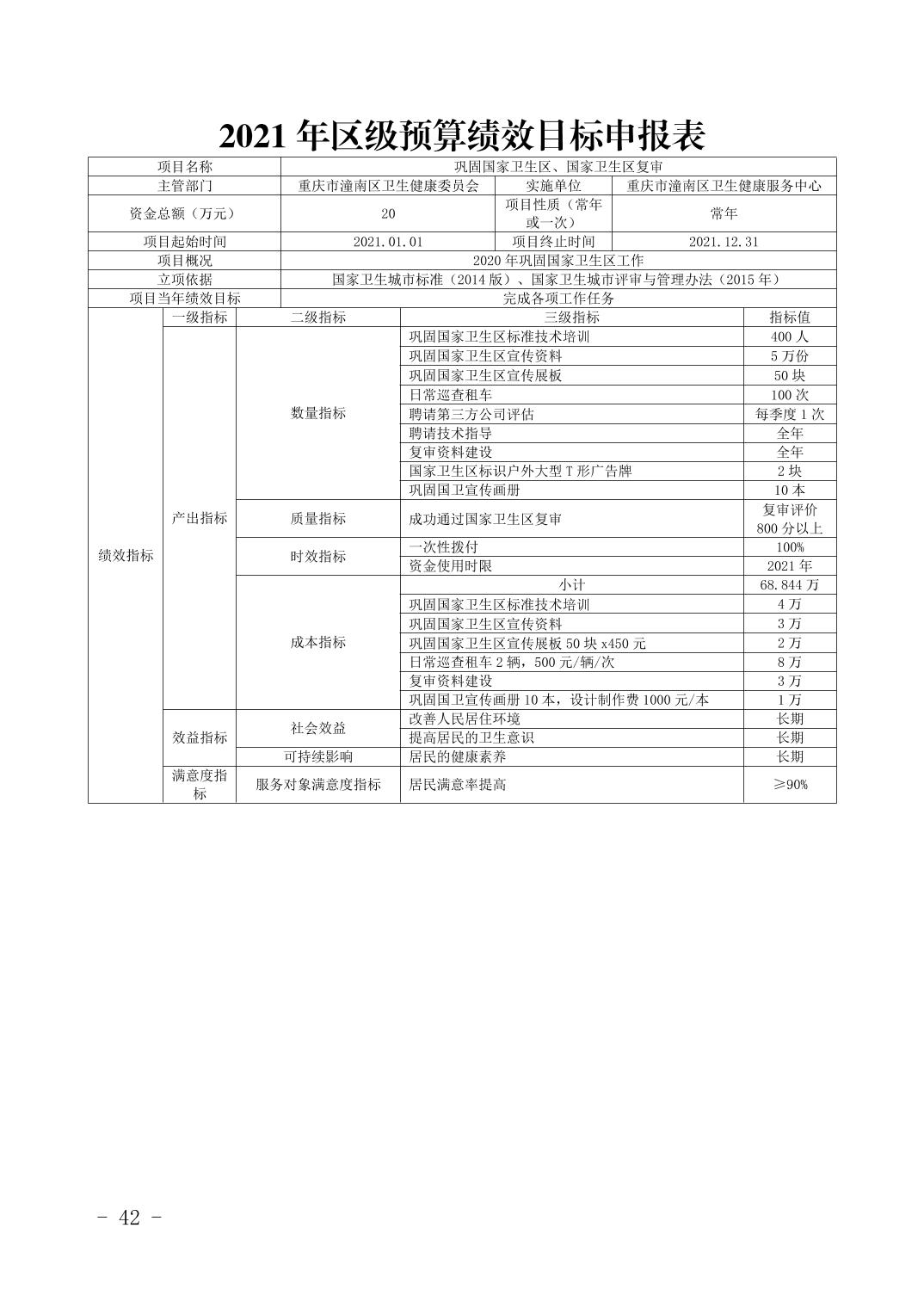
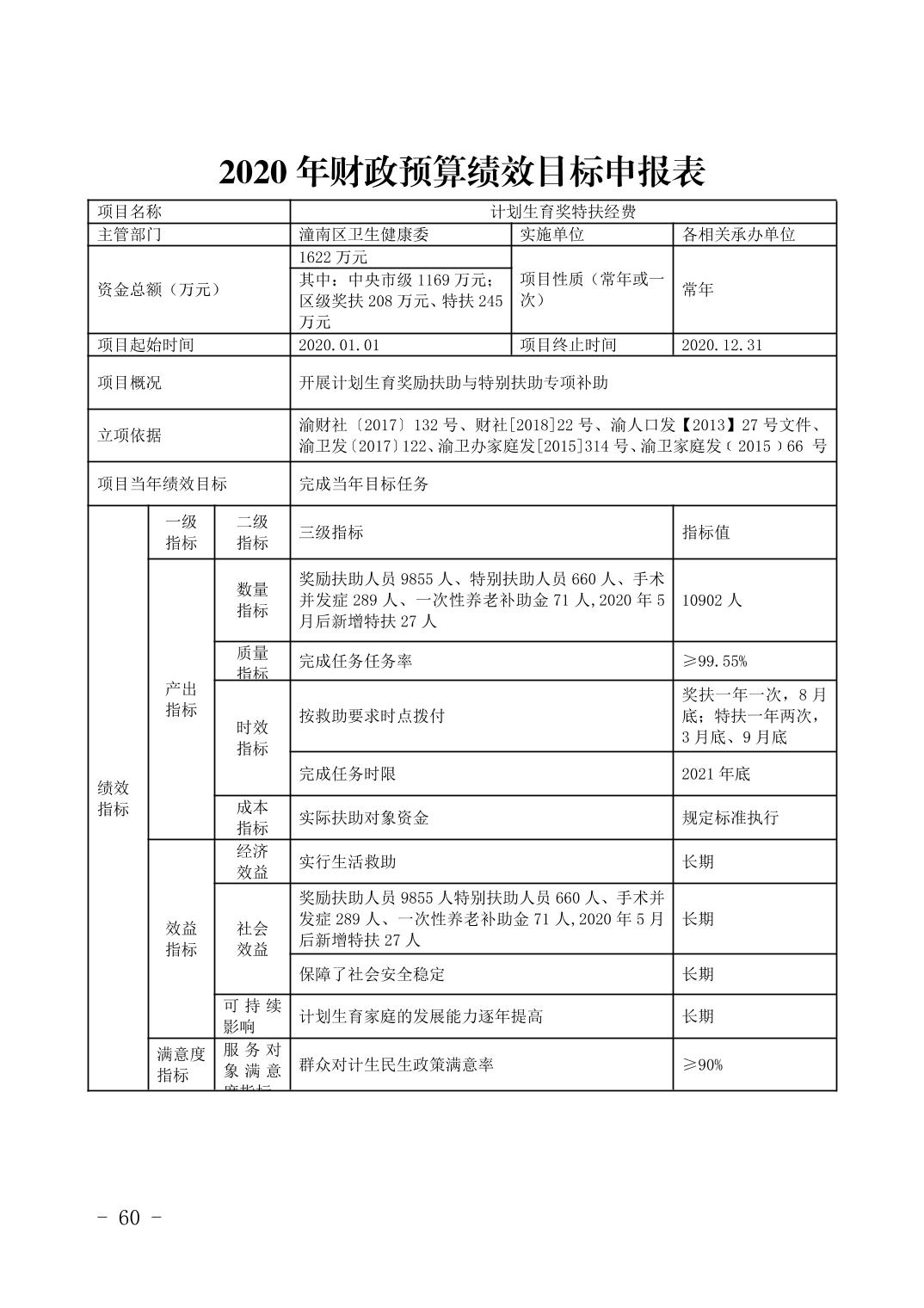
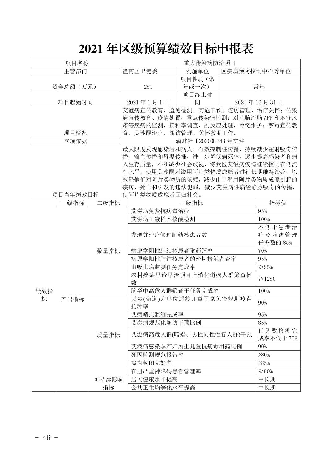
重庆市潼南区卫生健康委员会2021年部门预算公开
日期:
2021-02-09
【
字体:
大
中
小
】