导航
首页
政务公开
政务服务
互动交流
走进潼南
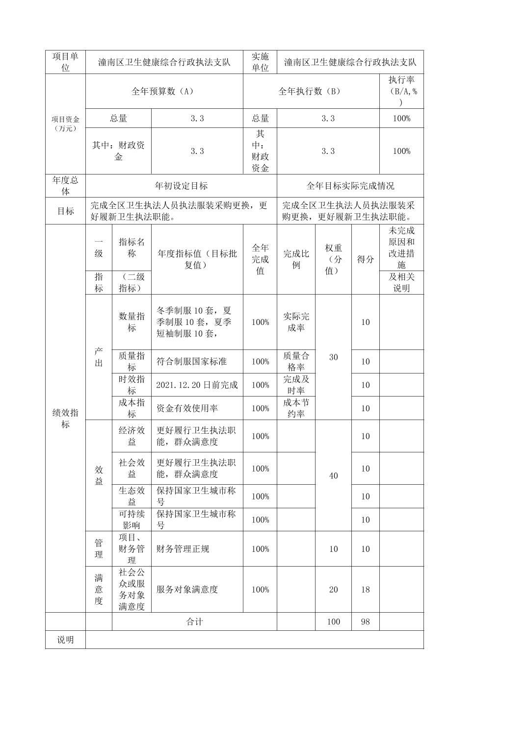
重庆市潼南区卫生健康综合行政执法支队2021年度部门决算公开
日期:
2022-08-31
【
字体:
大
中
小
】